Maģistra studiju programma

Biznesa informātika

Visit our FacebookVisit our TwitterVisit our YouTube channel

Projekti

Zemāk ir uzskaitīti dažādi Biznesa informātikas studentu paveiktie projekti un publikācijas. Gan projekti, gan publikācijas ir skatāmi angļu valodā.

by Gulbe Rasa
Recent advances in artificial intelligence have reignited interest in how it can enable the digital transformation of organizations. Considering the slow pace at which SMEs adopt AI, a wealth of support documents in the form of guidelines, frameworks, and toolkits have been created to aid AI uptake. However, past research shows that no single support document considers all aspects to be relevant to SMEs.
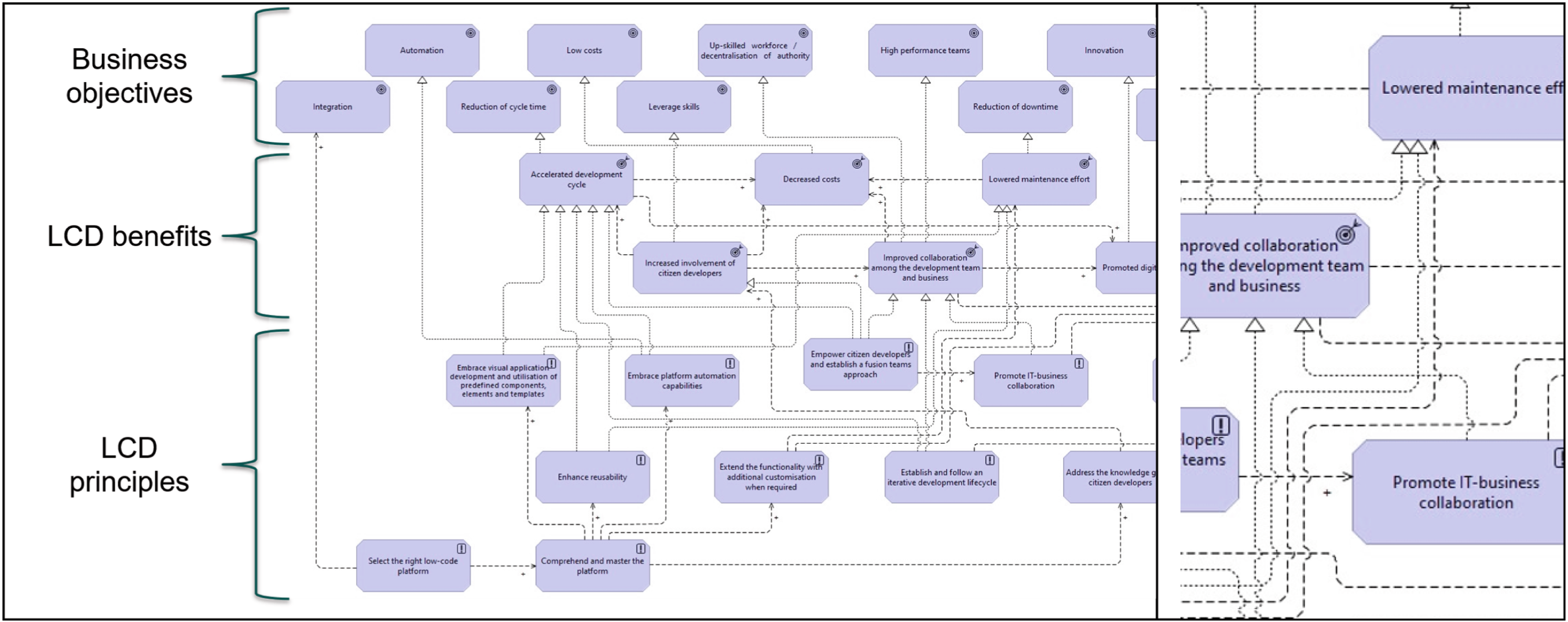
by Kārlis Roķis
This porject illustrates, how ArchiMate modelling language can be applied as the ontology level of a knowledge graph for representing knowledge that concerns an enterprise. In particular, the ArchiMate-based knowledge graph is proposed for representing knowledge about low-code software development with the purpose to make this knowledge available for enterprise management.
by Ineta Būcena
This website accumulates different practices and tools that can be utilized for DevOps adoption in companies with less than 25 employees.
by Kaspars Purmalietis
This website describes and helps implement a framework (Lean analytics framework ) that enables continuous requirements engineering in start-ups.



Publikācijas

Zemāk ir uzskaitīti Biznesa informātikas programmas studentu publicētie pētnieciskie raksti.

Structuring complexity: A functional evaluation of Jira tools for requirements management

Rozenberga A.
Joint Proceedings of the BIR 2025 Workshops and Doctoral Consortium co-located with 24th International Conference on Perspectives in Business Informatics Research (BIR 2025), CEUR Workshop Proceedings, vol. 4034, pp. 131–142.

Addressing functionality gaps, data integrity, and system interoperability in enterprise systems

Gaigals M.
Joint Proceedings of the BIR 2025 Workshops and Doctoral Consortium co-located with 24th International Conference on Perspectives in Business Informatics Research (BIR 2025), CEUR Workshop Proceedings, vol. 4034, pp. 96–107.

Toward a knowledge management method for training customer support AI agents

Dzenuska E., Rudzajs P.
Joint Proceedings of the BIR 2025 Workshops and Doctoral Consortium co-located with 24th International Conference on Perspectives in Business Informatics Research (BIR 2025), CEUR Workshop Proceedings, vol. 4034, pp. 70–83.

Interdependency-Aware Business Process Prioritization for Process Improvements

Lubane, L., Kirikova, M.
In: Guizzardi, R., Pufahl, L., Sturm, A., van der Aa, H. (eds) Enterprise, Business-Process and Information Systems Modeling. BPMDS EMMSAD 2025 2025. Lecture Notes in Business Information Processing, vol 558. Springer, Cham.

Methodology for Analysing LMS Data to Predict Student Droput Risk in Higher Education

Barbare L., Jurenoks A., Rauba M., Višķere Z.
Published in: Environment. Technology. Resources. Proceedings of the 16th International Scientific and Practical Conference, vol. 2, pp. 57–64, 2025

Suitability of Business Process Modeling Methods for Requirements Elicitation

Kraupša L.I., Kirikova M.
Published in: Perspectives in Business Informatics Research. BIR 2024. Lecture Notes in Business Information Processing, 2025, vol 529, pp 162–175

Automated data science project knowledge graph construction using a document retrieval augmented generation pipeline

Kumarasinghe A., Kirikova M.
Published in: SSRN, 2025

Knowledge Graph for Reusing Research Knowledge on Related Work in Data Analytics

Kumarasinghe A.,  Kirikova M.
Published in:  Advanced Information Systems Engineering Workshops. CAiSE 2024. Lecture Notes in Business Information Processing, 2024, vol 521, pp 186–199

Requirements Template for Analytics Projects

Kumarasinghe A., Kirikova M.
Published in: Complex Systems Informatics and Modeling Quarterly, 2024, No. 39, pp.65-85.

Survey on Organizational Chat Conversation Analysis: Exploring Dialogue Summarization from a Knowledge Discovery Perspective.

Kosilova K., Birzniece I.
Published in: Complex Systems Informatics and Modeling Quarterly, 2024, No. 39, pp.86-104.

Using Topological Functioning Model to Support Event-Driven Solutions

Deharam, S. T., Alksnis, G.
Published in: International Baltic Conference on Digital Business and Intelligent Systems 2022 Jun 27 (pp. 125-135). Cham: Springer International Publishing.

A Conceptual Model of Digital Immune System to Increase the Resilience of Technology Ecosystems

Krauze B., Grabis J.
Published in: International Conference on Research Challenges in Information Science (pp. 82-96). Cham: Springer Nature Switzerland.

Towards Simplifying the Use of Self-Services

Kalnins K., Kirikova M.
Published in: Baltic DB&IS Conference Forum and Doctoral Consortium 2024

Convergence Approach for Electricity Balancing Information System Delivery

Graudone J., Haidabrus B., Kirikova M., Grabis J.
Published in: 2024 IEEE 11th Workshop on Advances in Information, Electronic and Electrical Engineering (AIEEE) (pp. 1-6). IEEE.

Systematic Literature Review of Agile Framework Application for IT System Development in Public Sector.

Graudone J., Kirikova M
Published in: Agil-ISE 2023: 2nd International Workshop on Agile Methods for Information Systems Engineering (Agil-ISE 2023): Short Paper Proceedings of the Second International Workshop on Agile Methods for Information Systems Engineering (Agil-ISE 2023) co-located with the 35th International Conference on Advanced Information Systems Engineering (CAiSE 2023). CEUR Workshop Proceedings. Vol.3414, Spain, Zaragoza, 13-13 June, 2023. Aachen: RWTH, 2023, pp.10-16.

A Weighted Knowledge Graph for Representing the Results of a Systematic Literature Review.

Graudone J., Kirikova M
Published in: Advanced Information Systems Engineering Workshops: CAiSE 2023 International Workshops: Proceedings. Lecture Notes in Business Information Processing, Vol.482, Spain, Zaragoza, 12-16 June, 2023. Cham: Springer, 2023, pp. 125-131.

Agile Requirements Engineering in Maritime Freight Transportation.

Apine I., Kirikova M.
Published in: Perspectives in Business Informatics Research: 22nd International Conference on Business Informatics Research (BIR 2023): Proceedings. Lecture Notes in Business Information Processing. Vol.493, Italy, Ascoli Piceno, 13-15 September, 2023.

Exploring Low-Code Development: A Comprehensive Literature Review.

Roķis K., Kirikova M.
Published in: Complex Systems Informatics and Modeling Quarterly, 2023, No. 36, pp. 68-86.

An ArchiMate-Based Thematic Knowledge Graph for Low-Code Software Development Domain.

Roķis K., Kirikova M.
Published in: New Trends in Database and Information Systems (ADBIS 2023): Communications in Computer and Information Science. Vol.1850, Spain, Barcelona, 4-7 September, 2023.

Retail Sales Forecasting Using Deep Learning: Systematic Literature Review.

Eglite L., Birzniece I.
Published in: Complex Systems Informatics and Modeling Quarterly, 2022, No. 30, pp. 53-62. ISSN 2255-9922. Available from: doi:10.7250/csimq.2022-30.03.

Applicability of Fractal Architecture Based Microservices on System-of-Systems.

Dhamodaran B.
Published in: Digital Transformation: PLAIS EuroSymposium 2022. Lecture Notes in Business Information Processing. Vol.465, Poland, Sopot, 15-15 December, 2022.

Challenges of Low-Code/No-Code Software Development: A Literature Review.

Roķis K., Kirikova M.
Published in: Perspectives in Business Informatics Research: 21st International Conference on Business Informatics Research (BIR 2022): Proceedings. Lecture Notes in Business Information Processing, vol.462, Germany, Rostock, 20-23 September, 2022.

Continuous Requirements Engineering for Digital Transformation.

Michailidis K., Strazdina R., and Kirikova M.
Published in: 6th Workshop on Managed Complexity. Vienna, 22 September, 2021. CEUR Workshop Proceedings, vol. 2991, pp. 26-40, 2021.

Blockchain Applicability for Securities Settlement.

Bauvars J., Kirikova M.
Published in: 1st Workshop on Blockchain for Trusted Data Sharing (B4TDS 2021), Vienna, 22 September, 2021. CEUR Workshop Proceedings, vol. 2991, pp. 113-127, 2021.

Blockchain Applicability for Securities Settlement.

Bauvars J., Kirikova M.
Published in: Complex Systems Informatics and Modeling Quarterly, CSIMQ, no. 28, pp. 34–58, 2021.

Service Dependency Graph Analysis in Microservice Architecture.

Gaidels E. and Kirikova, M.
Published in: 19th International Conference on Perspectives in Business Informatics Research, BIR 2020, Lecture Notes in Business Information Processing, vol. 398, pp. 128–139, 2020.

Sinusoidal Neural Networks: Towards ANN that Learns Faster.

Ozmermer T.E.
Published in: Complex Systems Informatics and Modeling Quarterly, CSIMQ, no. 23, pp. 44–57, 2020.

Towards Trust Analytics in Cyber Physical Systems of Industry 4.0.

Harlamova M.
Published in: BIR-WS 2018 [online]: BIR Short Papers, Workshops and Doctoral Consortium: Joint Proceedings of the BIR 2018 Short Papers, Workshops and Doctoral Consortium co-located with 17th International Conference "Perspectives in Business Informatics Research" (BIR 2018). CEUR Workshop Proceedings. Vol.2218, Sweden, Stockholm, 24-26 September 2018. Aachen: RWTH, 2018, pp.189-200.

Blockchain Use Cases and Their Feasibility.

Zīle, K. and Strazdiņa, R. 
Published in: Applied Computer Systems, 2018, Vol. 23, No. 1, pp. 12-20. ISSN 2255-8683. e-ISSN 2255-8691.

A Coarse-Grained Comparison of BPMN Extensions for Security Requirements Modelling.

Gaidels E., Gaidukovs A., Matulevičius R.
Published in: BIR-WS 2018 [online]: BIR Short Papers, Workshops and Doctoral Consortium: Joint Proceedings of the BIR 2018 Short Papers, Workshops and Doctoral Consortium co-located with 17th International Conference "Perspectives in Business Informatics Research" (BIR 2018). CEUR Workshop Proceedings. Vol.2218, Sweden, Stockholm, 24-26 September, 2018.

Towards the Trust Handling Framework for Industry 4.0.

Harlamova M., Kirikova M.
Published in: Frontiers in Artificial Intelligence and Applications, vol. 315: Databases and Information Systems X, IOS Press, vol. 315, pp. 49-64, 2018.

Variability Modeling for New Technology Choices in a Facility Management Domain.

Zvirbule S., Kirikova M.
Published in: Proceedings of the 2nd International Workshop on Practicing Open Enterprise Modelling within OMiLAB (PrOse) co-located with 11th IFIP WG 8.1 Working Conference on the Practice of Enterprise Modelling (PoEM 2018), Austria, Vienna, 31 October 2018. CEUR Workshop Proceedings 2238, pp. 25-36, 2018.

Containers for Virtualization: An Overview.

Da Silva V. G., Kirikova M., Alksnis G.
Published in: Applied Computer Systems, vol. 23(1), pp. 21-27, 2018.

Trust Handling Framework for Networks in Cyber Physical Systems of Industry 4.0.

Harlamova M., Kirikova M.
Published in: Lecture Notes in Business Information Processing (LNBIP): 17th International Conference on Perspectives in Business Informatics Research (BIR 2018), Sweden, Stockholm, 24-26 September 2018. Springer, pp. 29-43, 2018.

Towards the trust model for Industry 4.0.

Harlamova M., Kirikova M.
Published in: Proceedings. Communications in Computer and Information Science, vol.838, Lithuania, Trakai, 1-4 July 2018. Springer, pp. 43-57, 2018.

A Survey on Challenges of Semantics Application in the Internet of Things Domain.

Harlamova M., Kirikova M., Sandkuhl K.
Published in: Applied Computer Systems. vol. 21(1), pp. 13-21, 2017.

Triple-Agile: A Paradigm for Cloud Based SME Process Support.

Businska L., Dargis M., Kirikova M., and Salna E
Published in: Business Information Systems Workshops. BIS 2017. 28-30 June 2017, Poznań, Poland. Springer, LNBIP, vol. 303, pp. 163–174, 2017.

Simplifying the DevOps Adoption Process.

Bucena I., Kirikova M.
Published in: Joint Proceedings of the BIR 2017 pre-BIR Forum, Workshops and Doctoral Consortium co-located with 16th International Conference on Perspectives in Business Informatics Research (BIR 2017), Copenhagen, Denmark, August 28–30, 2017. CEUR Workshop Proceedings 1898, 2017.

Analytics in Continuous Requirements Engineering.

Kirikova M., Purmalietis K.
Published in: Joint Proceedings of REFSQ-2017 Workshops, Doctoral Symposium, Research Method Track, and Poster Track co-located with the 22nd International Conference on Requirements Engineering: Foundation for Software Quality (REFSQ 2017), Essen, Germany, February 27, 2017, CRE’17, CEUR Workshop Proceedings, vol. 1796, pp. 1-9, 2017.

Continuous Requirements Engineering for Mobile Application Development.

Stepanova E., Kirikova M.
Published in: Joint Proceedings of REFSQ-2017 Workshops, Doctoral Symposium, Research Method Track, and Poster Track co-located with the 22nd International Conference on Requirements Engineering: Foundation for Software Quality (REFSQ 2017), Essen, Germany, February 27, 2017, CRE’17, CEUR Workshop Proceedings 1796, pp. 1-10, 2017.

Comparative Analysis of Business Process Modelling Tools for Compliance Management Support.

Koncevičs R., Peņicina L., Gaidukovs A., Darģis M., Burbo R., Auziņš A.
Published in: Applied Computer Systems, 2017, 21, pp.22-27.

Auditing Security of Information Flows.

Kozlovs D., Kirikova M.
Published in: Proceedings Perspectives in Business Informatics Research. 15th International Conference, BIR 2016, Prague, Czech Republic, September 15–16, 2016, Lecture Notes in Business Information Processing, vol. 261, Springer, pp. 204-219.

Attributes of User Engagement for Website Development.

Senbergs J., Kirikova M.
Published in: Proceedings Perspectives in Business Informatics Research. 15th International Conference, BIR 2016, Prague, Czech Republic, September 15–16, 2016, Lecture Notes in Business Information Processing, vol. 261, Springer, pp. 130-144, 2016.

Towards Continuous Information Security Audit.

Kozlovs D., Cjaputa K., and Kirikova M.
Published in: Joint Proceedings of REFSQ-2016 Workshops, Doctoral Symposium, Research Method Track, and Poster Track co-located with the 22nd International Conference on Requirements Engineering: Foundation for Software Quality (REFSQ 2016), March 14-17, 2016, Gothenburg, Sweden. CEUR Workshop Proceedings 1564, 2016.

Opinion Mining in Latvian Text Using Semantic Polarity Analysis and Machine Learning Approach.

Špats G., Birzniece I.
Published in: Complex Systems Informatics and Modeling Quarterly, 2016, no.7, pp.51-59. e-ISSN 2255-9922.

Towards Knowledge and Information Technology Transfer Concept and Its Validation.

Novickis L., Ponomarenko V., Mitasiunas A.
Published in: Complex Systems Informatics and Modeling Quarterly, 2016, no.7, pp.51-59. e-ISSN 2255-9922.

Towards a Method for Integrated Semi-Automated Business Process and Regulations Compliance Management for Continuous Requirements Engineering.

Bukša I., Darģis M., Peņicina L.
Published in: REFSQ-JP 2015, REFSQ Workshops, Research Method Track, and Poster Track: Joint Proceedings of REFSQ-2015 Workshops, Research Method Track, and Poster Track co-located with the 21st International Conference on Requirements Engineering: Foundation for Software Quality (REFSQ 2015), CEUR Workshop Proceedings, Volume 1342, Germany, Essen, 23 March, 2015.

Relationship between Personality Types Conceptualized by C. G. Jung and Latvian IT Specialist Preferences.

Peņicina L., Finke A., Darģis M.
Published in: Complex Systems Informatics and Modeling Quarterly, 2015, no.4, pp.1-11. e-ISSN 2255-9922.

Supporting Introduction of Social Interaction in Business Processes.

Čerenkovs R., Kirikova M.
Published in: Perspectives in Business Informatics Research. Proceedings of the 13th International Conference, BIR 2014, Lund, Sweden, September 22-24, 2014. LNBIP, vol. 194, Springer, pp. 187-201, 2014.

Game-based Training of Communication Skills in Requirements Engineering.

Darģis M., Koncevičs R., Silamiķelis A., Kirikova M.
Published in: Proceedings of REFSQ-2014 Workshops, Doctoral Symposium, Empirical Track, and Posters co-located with the 20th International Conference on Requirements Engineering: Foundation for Software Quality (REFSQ 2014), Essen, Germany, April 7-10, 2014. CEUR Workshop Proceedings, vol. 1138, pp. 147–148, 2014.

Customer Oriented Management of Changes in ERP Systems: The Vendor's Side.

Asņina Ē., Pudāne M., Sviķe M., Alksnis G
Published in: Perspectives in Business Informatics Research. Proceedings of the 13th International Conference, BIR 2014, Lund, Sweden, September 22-24, 2014. LNBIP, vol. 194, Springer, pp. 187-201, 2014.

Rīgas Tehniskās universitātes vērtības ir ilgtspējīga attīstība, kvalitāte, atvērtība un sadarbība, radošums, akadēmiskā brīvība, motivācija izzināt un atklāt.

chevron-down linkedin facebook pinterest youtube rss twitter instagram facebook-blank rss-blank linkedin-blank pinterest youtube twitter instagram